手机版 | 登陆 | 注册 | 留言 | 设首页 | 加收藏
当前位置: 网站首页 > 升学就业 > 文章 当前位置: 升学就业 > 文章

天津市2020年高考语文考试真题

时间:2025-06-03    点击: 次    来源:不详    作者:佚名 - 小 + 大

各位天津市的高考考生注意了!距离2023年高考仅剩下不到一个月的时间了,为此本网在这里整理了一套2020年的高考语文试卷,希望本套试卷能够帮助到各位考生。下面是出国留学网收集整理的 “天津市2020年高考语文考试真题” ,本文供各位考生参考,欢迎阅读。

天津市2020年高考语文考试真题

image.png

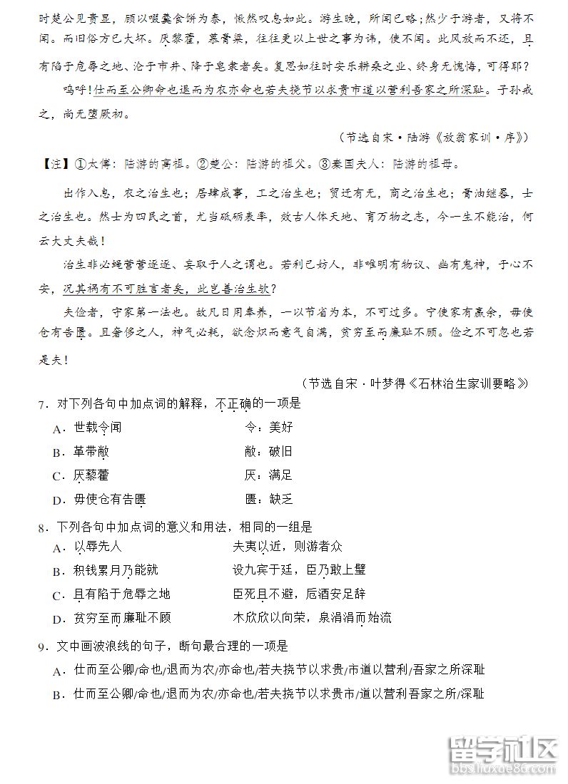
image.png

image.png

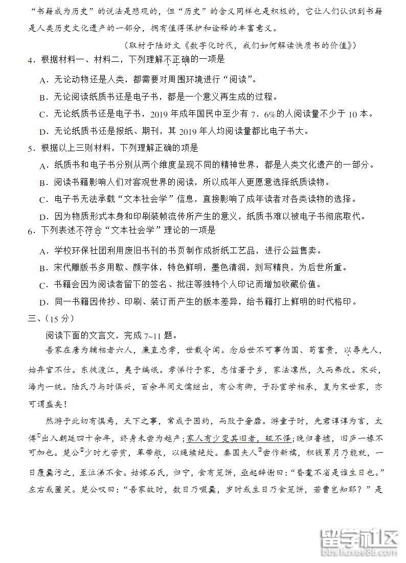
image.png

image.png

image.png

image.png

image.png

image.png

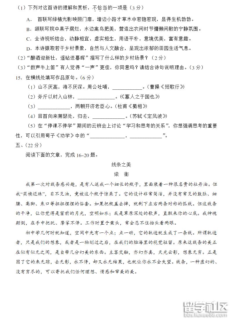
image.png

  

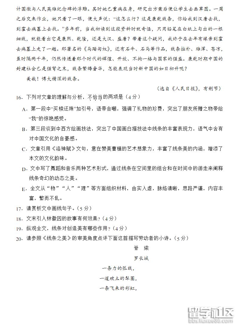
上一篇:北京市2020年高考政治考试试题

下一篇:江苏省2020年高考数学考试真题

皖ICP备20008326号-39  |   信息投诉:ahnyw8@qq.com  |  
Copyright © 2025 天人文章管理系统 版权所有,授权www.qdrcw.cc使用 OK文库 Powered by 55TR.COM